6+ Diagram Of Extracellular Matrix


Research Regentys


Extracellular Matrix Labeled Infographic Vector Illustration Scheme Stock Vector Illustration Of Carbohydrates Head 125798054


Potential Functions And Applications Of Diverse Microbial Exopolysaccharides In Marine Environments Journal Of Genetic Engineering And Biotechnology Full Text


Extracellular Matrix Ecm Compartments Schematic Representation Of Download Scientific Diagram


Frontiers The Role Of The Extracellular Matrix And Its Molecular And Cellular Regulators In Cancer Cell Plasticity


Bg Fossilization Of Precambrian Microfossils In The Volyn Pegmatite Ukraine


Extracellular Matrix Youtube


Engineering The Glioblastoma Microenvironment With Bioactive Nanoparticles For Effective Immunotherapy Rsc Advances Rsc Publishing Doi 10 1039 D3ra01153d


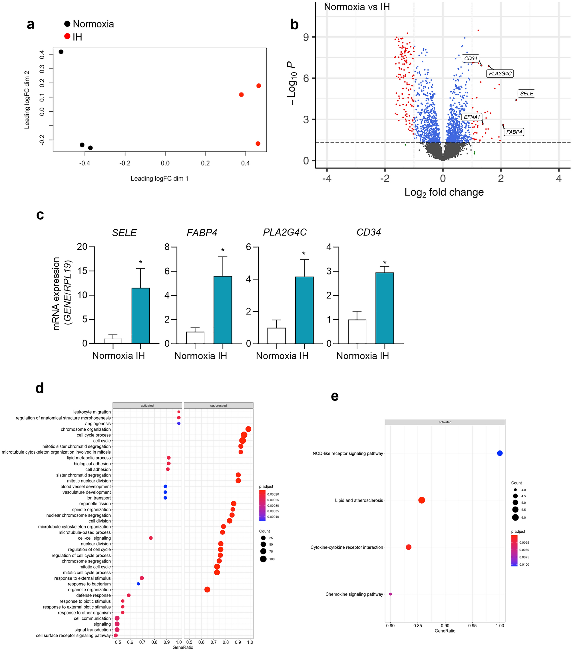
Intermittent Hypoxia Inhibits Epinephrine Induced Transcriptional Changes In Human Aortic Endothelial Cells Scientific Reports


6 Hundred Connective Tissue Diagram Royalty Free Images Stock Photos Pictures Shutterstock


Nanobiomaterials Exploring Mechanistic Roles In Combating Microbial Infections And Cancer Discover Nano


The Cell 2 Extracellular Matrix Types Of Extracellular Matrix Atlas Of Plant And Animal Histology


The Extracellular Matrix Ecm Of Animal Cells Ppt Download


Extracellular Matrix Proteins And Tools For Cell Culture Optimization


Full Article 3 Dimensional Membrane Capsules Synthesis Modulations For The Remediation Of Environmental Pollutants A Critical Review


Schematic Drawing Of Cytoskeleton Integrin Extracellular Matrix Download Scientific Diagram


Fluoro Organosulfur Catholytes To Boost Lithium Primary Battery Energy Pnas


Engineered Nanodrug Targeting Oxidative Stress For Treatment Of Acute Kidney Injury Li Exploration Wiley Online Library

Iklan Atas Artikel

Iklan Tengah Artikel 1

Iklan Tengah Artikel 2

Iklan Bawah Artikel